今天來介紹藍芽Keyboard / Mouse硬體電路,滑鼠功能是由陀螺儀及G-Sensor計算出來數值,藍芽是選用ISSC BM1652模組,是顆HID Bridge 藍芽模組,有包含HID Profile。
規格
- Bluetooth V3.0 class2
- 兩顆3號乾電池
- 藍芽指示燈
- 電源指示燈
- 陀螺儀
- G-Sensor
- 具有Keyboard功能
- 具有Mouse功能
方塊圖
電路圖介紹
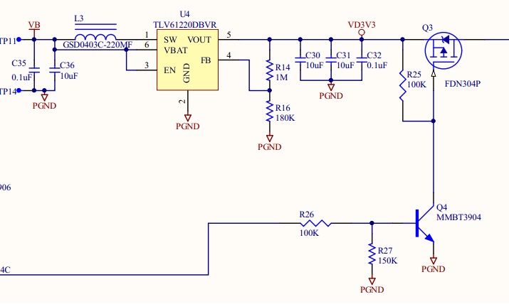
*昇壓線路:
使用TI TLV61220 ,INPUT 電池電壓,OUTPUT 3.3V。
*電池電壓偵測:
讀取電池電壓,經由ADC轉換,讓MCU判斷電池電壓,當電壓低於2.4V時,低電壓LED會亮起。
*單晶片:
是選用LPC1114 ,32KB Flash.50 MHZ ARM Cortex-M0 MCU.
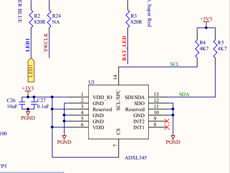
*G-Sensor
是選用ADXL345,G-Sensor主要用意是計算產品傾斜角度。
*陀螺儀:
用來計算滑鼠移動量。
*HID Bluetooth Module
選用ISSC BM1652 HID Bluetooth Module.
*Key Scan
按鍵掃描,來針側按鍵是否有做動。








